Back to all episodes
Episode 25LLM & AIFREE
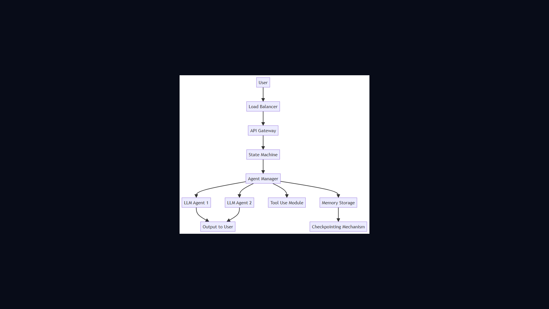
Multi-Agent Orchestration
4:37 · Alex & Sam
OpenAIAnthropicLangChain#agents#orchestration#tool-use#langgraph
Show Notes
When a single LLM call isn't enough, you need multiple agents collaborating. Sam and Alex explore orchestrator-worker patterns, tool use, memory, and common failure modes.
Key Takeaways
- Sam and Alex explore orchestrator-worker patterns, tool use, memory, and common failure modes.
- Core concepts covered: Agents, Orchestration, Tool Use, and 1 more.
- Key trade-offs and design decisions you can apply to your own system design interviews.
Architecture Diagram
